2025商丘师范学院录取分数线(含2023-2024历年)

本文为大家整理的是商丘师范学院2023-2025年录取分数线,希望对大家有所帮助,如有异议,还请以各省市教育考试院和学校公布的信息为准。
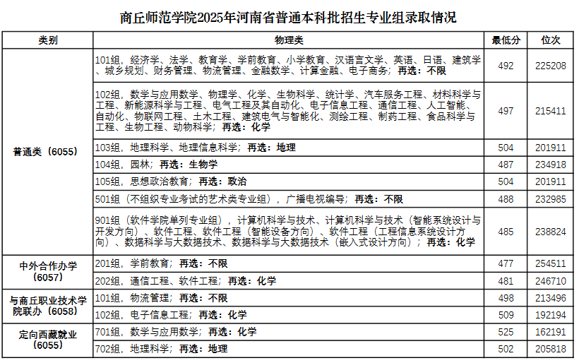
1、2025商丘师范学院录取分数线


其他各省各类型各专业录取分数线:https://zhaoban.sqnu.edu.cn/lqfs.htm
2、2024商丘师范学院录取分数线


点击链接查看其他省份其他各类录取情况:https://zhaoban.sqnu.edu.cn/lqfs.htm
3、2023商丘师范学院录取分数线




点击链接查看商丘师范学院2023年外省(普通本科,体育,艺术类本科)录取情况:https://zhaoban.sqnu.edu.cn/info/1005/3374.htm
点击链接查看商丘师范学院2023年公费师范生录取情况:https://zhaoban.sqnu.edu.cn/info/1005/3370.htm
4、商丘师范学院简介
商丘师范学院(Shangqiu Normal University)坐落于河南省商丘市,为省属公办全日制普通高等学校,入选教育部数据中国“百校工程”产教融合创新项目、国家“十三五”应用型本科产教融合工程规划项目、国家级大学生创新创业训练计划项目、河南省示范性应用技术类型本科院校。
学校历史可以追溯到1905年创办的“归德府中学堂”,前身为北宋全国四大书院之一的应天书院;1981年7月经国务院批准设立商丘师范专科学校;2000年经教育部批准升格为商丘师范学院;2004年获得学士学位授予资格。2018年,学校成为河南省省级硕士立项建设单位。










